聚焦上-下气道炎症“轻诊疗” | 诺斯清2024年变态反应学术会议参会报道

2024-09-20

图片

时维九月,序属三秋。

金秋时节,由中华医学会、中华医学会变态反应学分会主办,广东省医学会承办,广州医科大学附属第一医院、广东省人民医院、中山大学附属第三医院、中山大学附属第一医院和广州医科大学附属第二医院协办的中华医学会2024年变态反应学术会议在广州越秀国际会议中心盛大举行。

诺斯清携气道炎症及通气两大系列轻诊疗产品线亮相会场,与变态反应疾病领域医师专家们共同探讨学科最新进展与临床应用。图片

上-下气道炎症“轻诊疗”

随着全球过敏性疾病发病率的不断上升,变态反应的研究与治疗已成为社会健康的重要议题。此次盛会汇聚了众多来自全国变态反应相关多个领域的医学专家、学者及其广大的医学同道们共同参与。图片

本次会议搭建了一个具有浓郁学术氛围的交流平台,汇聚了国内外诸多前沿研究和临床实践成果,让来自世界和全国各地的同道们能够沉浸体验、深入参与并亲身见证学科领域最新成果的分享、交流和互鉴。

13日下午,中华医学会变态反应学分会主任委员、来自南京医科大学第一附属医院(江苏省人民医院)的程雷教授带来的题为《过敏性疾病上-下气道炎症轻诊疗应用探讨》的专题分享,系统阐述了上-下气道联合诊疗的原理和价值,并介绍了过敏性疾病上-下气道炎症轻诊疗理念及应用,引起了在座医师的浓厚兴趣,会议现场气氛热烈。图片

作为耳鼻喉科-头颈外科的权威专家,程雷教授在过敏性鼻炎、慢性鼻炎等疾病的诊疗上有着丰富的临床经验和深入的研究。他提到,上下气道炎症具有相同的病因和相似的发病机制,即“同一气道,同一疾病”;而截至目前,由于学科划分的限制,以及临床表现的多样性与非特异性等原因,诊疗存在一定的局限性。图片

针对这一现状,多学科联合诊疗(MDT)模式,如过敏/变态反应诊疗中心,显得尤为重要。这种模式能够形成全面系统的治疗体系,有助于实现跨学科的整合,为患者提供更加个性化和连续的医疗服务,改善患者的整体健康状况和生活质量。图片

进一步地,当下快节奏生活之下,患者对于医疗服务质量要求的也提出了更高的要求,特别是围绕安全、快速、无创以及高依从性的核心需求日益增长,传统诊疗模式面临着新的挑战与机遇。而“轻诊疗”理念的提出,正是对这一需求矛盾的有效回应:

1.针对过敏性疾病,上-下气道炎症轻诊疗作为一种而无创便捷的手段,能够帮助减少病人痛苦。

2.亦可减少诊疗时间,缩短病程;具有安全有效,提高患者依从性的作用。

3.通过更加精准、便捷的手段,实现对过敏性疾病的早期干预与有效管理,从而减轻患者症状,提高生活质量。图片

他特别提到,作为常见的上-下气道“轻诊疗”常见的诊断方法,呼出气一氧化氮检测作为一种无创、安全、便捷的检测工具,经多项国内外指南、共识推荐,在评估气道炎症方面具有重要价值,能够为上-下气道诊疗提供科学依据。图片图片

在上-下气道“轻诊疗”应用中,环境控制、保持口腔卫生、益生菌和预防控制是常见的治疗方式。图片

2023年最新《过敏和鼻科学国际共识声明:过敏性鼻炎》中推荐:益生菌可用于过敏性鼻炎的辅助治疗。Meta分析结果也显示:妊娠期和婴儿期补充益生菌可降低食物过敏风险。图片图片

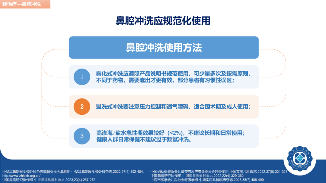
在分享中,程雷教授还推荐了鼻部疾病联合用药常用组合——“糖皮质激素+抗组胺药+鼻腔冲洗”。图片

采用生理性海水进行鼻腔冲洗,可以显著抑制气道黏膜炎症因子,联合糖皮质激素及抗组胺药使用治疗AR的疗效,确切且优于单独用药。图片图片

此外,程雷教授更正了很多患者在进行鼻腔冲洗时会陷入的操作误区:鼻腔冲洗不同于药物,使用应足量规范,冲洗直至流出才更有效。图片

匠心产品 广受关注

借助本次盛会的东风,诺斯清携气道炎症及通气两大系列轻诊疗产品线亮相。“处方海水”系列产品及抗敏益生菌品牌“敏伴”获得参会医师及专家的一致好评,重磅新品“呼出气一氧化氮检测仪”和“感悠生理性海水鼻腔护理喷雾器”也受到了专家医师的广泛关注。图片

2024年度新品“呼出气一氧化氮检测仪”(下简称“一氧化氮检测”)是诺斯清新近引入的产品类别,也是诺斯清完善气道炎症轻诊疗业务闭环的重要一步。一氧化氮检测是鼻炎、鼻窦炎结合上下气道综合诊疗的较优诊断方式,帮助医生更准确地了解患者的情况,从而制定更加个性化的治疗方案,以期在提升治疗效果的同时,降低疾病的复发率,实现精细化诊断。

当前,一氧化氮检测在下气道的辅助诊断中拥有悠久的临床应用历史,其有效性和安全性已得到广泛验证。然而,其在在鼻炎的辅助诊断领域的实际应用却相对较少。

为了填补这一空白,诺斯清积极推动这一简单安全快捷的诊断方式在鼻科领域的应用,为医师提供了无创快速的气道检测方式,丰富了气道炎症诊断的方案选择,促进诊疗数字化、轻量化、便捷化、科学化。

而另一款新品“感悠生理性海水鼻腔护理喷雾器”则聚焦上呼吸道感染领域。作为率先获批“上感适应症”的鼻腔冲洗器,感悠以及其代表的鼻腔冲洗疗法经《鼻腔盐水冲洗在儿童上呼吸道感染的应用专家共识(2023版)》推荐,是一项方便易操作、安全有效、且高性价比的局部物理治疗方式,可以降低鼻腔病毒载量,并减轻流感临床症状。

秉持着“上下气道协同治疗”的理念,这款专为上呼吸道感染适应症设计的鼻腔雾化冲洗产品,尤其适用于呼吸科临床,为哮喘及上呼吸道感染患者提供了更为精准与适宜的治疗方案。

来自全国各地的专家、医师们莅临展位,详细了解了新品特性及优势,就其在上呼吸道变态反应疾病的临床应用进行了指导交流,并对诺斯清不断创新的轻诊疗产品及“处方海水,精准序贯”理念予以高度认可,为诺斯清产品研发和更新提供宝贵意见。

未来,随着科技的不断进步与学科的深入发展,变态反应的防治将不仅限于临床治疗,更将成为提升国民健康素养、促进社会和谐的重要力量。而诺斯清也将持续为临床提供更多更好的诊疗产品,用专业和匠心服务医患,与医师专家们共同努力,助力变态反应临床诊疗领域持续向好发展。